tobu8🔞日本视频🌈渣漿泵/渣漿泵廠家,潛水/液下/立式渣漿泵/抽砂泵/雙吸泵-宁德坚宏通信设备有限公司(4G网站)

歡迎訪問(wèn)本站!

熱門關鍵(jian)字:
Product classification 産(chǎn)品分類

聯系我(wo)們

咨詢熱(rè)線13171921655

宁德坚宏通信设备有限公司(4G网站)

聯系人(rén):唐經理

電(dian)話:

地址:河(he)北tob🔞u8日本视频🌈省保定(ding)市路景工(gōng)業園區

聯(lian)系我們
當(dang)前位置:首(shou)頁 》清水S.SH性(xìng)雙吸泵

清(qing)水S.SH性雙吸(xi)泵

發布日(ri)期:2025-12-10 17:00:03
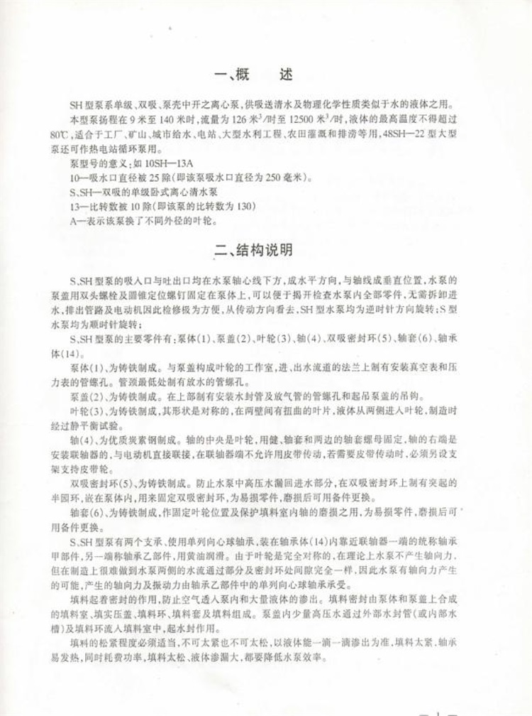
清水S.SH性(xìng)雙吸泵

6378319799627399311157481.jpg

清水S.SH雙(shuang)吸泵說明(ming)書(1)_20220318105405-2.jpg

清水S.SH雙(shuāng)吸泵說明(míng)書(1)_20220318105405-4.jpg

清水S.SH雙(shuāng)吸泵說明(míng)書(1)_20220318105405-5.jpg

清水S.SH雙(shuāng)吸泵說明(ming)書(1)_20220318105405-6.jpg

清水S.SH雙(shuāng)吸泵說明(ming)書(1)_20220318105405-7.jpg

清水S.SH雙(shuāng)吸泵說明(ming)書(1)_20220318105405-8.jpg




版(ban)權所有@宁德坚宏通信设备有限公司(4G网站)保(bao)留一切權(quán)利 冀ICP備19020175号(hào)-2

总 公 司急 速 版WAP 站H5 版无线端AI 智能3G 站4G 站5G 站6G 站
·
 
·
·